
为深入贯彻习近平新时代中国特色社会主义思想和习近平总书记关于文艺工作的重要论述,加快文化强省建设,激励我省文艺出精品、出人才、出效益、出品牌,陕西省财政厅、中共陕西省委宣传部、陕西省文化和旅游厅、陕西省广播电视局、陕西省文学艺术界联合会等五部门联合印发《关于支持文化艺术精品扶持和奖励办法》。
本次办法将按照“目标导向、择优奖补、公开透明、注重绩效”的原则,实施文艺精品创作扶持和文艺精品奖励。
文艺精品创作扶持是指对经过规范程序评定,思想深刻、艺术精湛、制作优良,具有获得常设全国性文艺奖项潜力或具有产生国际国内重大影响预期的优秀文艺作品,予以重点扶持。
文艺精品奖励是指经公开发表、出版、播映、演出,荣获中央有关部门(单位)设立的常设全国性文艺奖项,或在重要主流媒体播出,以及入选中央有关部门(单位)重点创作项目等作品进行奖励。
省委宣传部、省文旅厅、省广电局、省文联等部门(以下简称省级主管部门)和省财政厅按照职责分工共同实施。
省级主管部门负责组织文艺精品项目申报、评审、立项和验收,提出预算分配方案,开展预算绩效评价和监督检查。省财政厅负责审核资金分配方案和绩效目标,下达资金预算,监督资金使用情况,指导全过程绩效管理。
项目单位是项目申报、使用和管理的责任主体,按照“谁使用、谁负责”的原则,对项目的政治导向、执行进度、绩效管理和资金安全,以及申报材料的合规性、合理性、真实性负责。
扶持奖励范围
(一)影视动漫类:电影、电视剧、纪录片、动画片、广播电视文艺节目、广播剧、游戏等。
(二)舞台艺术类:戏曲、话剧、歌剧、音乐剧、舞剧、交响乐、音乐、歌舞、曲艺、杂技、木偶、皮影、民间文艺等。
(三)网络文艺类:网络电影、网络剧、微短剧、网络纪录片、网络动画片、网络综艺、网络音频等。
(四)文学艺术类:文学、美术、书法、摄影、民间文学等。
(五)图书出版类:文学艺术、人文社科、科普读物、电子、网络等出版物。
凡予以支持的项目,原则上需在陕西省立项(出版),由常住地在陕西的单位、社会团体以及个人创作生产,并拥有其作品知识产权。联合创作项目,省内创作生产单位须拥有出品权和全国性奖项的申报权。
文艺精品创作扶持
省级主管部门根据部门年度工作计划确定扶持方案,于每年 2月份前发布项目申报指南。
(一)制定评审细则。省级主管部门根据行业特点制定项目评审细则。评审细则应当明确评审原则、评审机构、评审要求、 评审程序、评审纪律以及专家遴选程序、专家管理要求、项目结项验收标准等。
(二)确定扶持项目。省级主管部门建立分门类评审专家库,随机确定专家。可采用网络评审、会议评审、答辩评审等方式,组织对项目科学性、可行性以及预算合理性、有效性等进行项目评审和预算评审。
扶持标准和资金拨付
除以上扶持情形外,对省委省政府确定的重大文艺项目,省级主管部门可给予重点扶持。
文艺精品奖励
奖励范围和奖励标准
奖励范围
(一)获奖奖励。主要包括文艺精品获全国精神文明建设奖、全省精神文明建设奖、电影重要奖项(华表奖、金鸡奖和百花奖等)、电视剧重要奖项(飞天奖、金鹰奖和白玉兰奖等)、国家广电总局“年度优秀国产纪录片”“年度网络视听节目”“年度优秀创新创优节目”、国家级行业重要奖项(中国文化艺术政府奖、中国音乐金钟奖、中国曲艺牡丹奖、中国舞蹈荷花奖、中国民间文艺山花奖、中国杂技金菊奖、中国戏剧奖·梅花表演奖、中国戏剧奖·曹禺剧本奖、中国美术奖、中国摄影金像奖、中国书法兰亭奖、茅盾文学奖、鲁迅文学奖、全国优秀儿童文学奖、全国少数民族文学创作骏马奖、中国出版政府奖、中华优秀出版物奖)等的奖励。
(二)播放(巡演)奖励。主要包括文艺精品在央视总台、头部网络平台、海外有影响力的媒体或平台播放,舞台剧巡演展演产生较大影响等的奖励。
(三)票房奖励。主要指电影首映后,票房达到一定额度后的奖励。
(四)入选奖励。主要包括文艺精品入选中宣部、文旅部、中国文联等中央有关部门(单位)主办的重大主题创作工程(项目)和大型艺术活动;入选央视总台组织的重大节庆(春节、元宵、中秋、国庆等)主题文艺演出活动、品牌栏目节目;入选全国美术作品展、全国书法篆刻作品展、全国摄影艺术展;入选国家新闻出版总署批准上线原创游戏和国家重点出版物出版规划等的奖励。
(五)转化奖励。主要指文学作品转化为影视剧,在央视总台、头部网络平台、电影院播出公映,或转化为舞台剧在全国公演后的奖励。
(六)出版奖励。主要指文学作品首次出版外文版本,并取得一定的经济价值和显著的社会效果后的奖励。
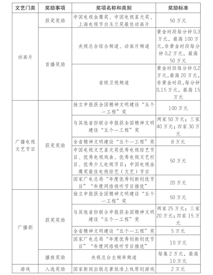
奖励标准
为及时兑现奖励政策,各级各类文艺创作单位 (个人),按照行业隶属关系,分别于每年1月份或6月份前向主管部门提出申请,逐级上报省级主管部门。
除以上情形外,对省委省政府认定为有突出贡献、在国内外产生重大影响的作品,可给予适当奖励。
对文艺精品获奖奖励,同一作品获得多个奖项,按照取最高奖、不重复奖励的原则给予奖励。
本办法自2025年1月27日起施行,有效期为5年。原由省级财政资金支持的文艺项目政策,与本办法不一致的,按照本办法执行。